
伴跟着2025年年报线路的拉开序幕,热门赛说念的中枢公司功绩是否能握续救济高估值,成为很多基本面投资者关怀的焦点。
线路技巧来看,功绩预报早于功绩快报,早于如期呈报。以年报为例,①年度功绩预报于1月31日前线路,沪市、深市主板、创业板公司若出现净利润亏本、扭亏为盈、净利润同比变动±50%以上、净钞票为负(深市主板、创业板)必须强制线路;②功绩快报于2月底前线路,其中深市中小板、创业板公司,若年报预约线路技巧为3-4月,需强制发布年度功绩快报。沪市主板、深市主板公司可自觉线路,非强制;③年报讲求线路介于1月-4月,其中3 月-4月为研讨线路期。

而从实务成果看,以Go-Goal每季度功绩超预期公司作念成的组合看,开云体育(kaiyun)官方网站2012年于今,功绩超预期公司池累计总收益达到了1136.62%,年化收益率达到了20.36%,夏普0.75(下图)。

开始:Go-Goal那么又到了年报线路岑岭期,咱们如安在个股公布功绩后快速果决出公司功绩是否超预期呢?欺诈AI小二的“功绩果决”主题即可!
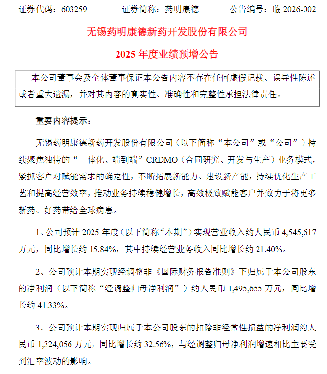
{jz:field.toptypename/}举例,昨晚药明康德公布2025年度功绩预增公告:2025年度,九游体育官方网站药明康德瞻望已毕营业收入约454.56亿元,同比增长约15.84%,其中握续方针业务收入同比增长约21.4%。
利润端确认更为亮眼。公司瞻望经鼎新归母净利润约149.57亿元,同比增长约41.33%;扣非后归母净利润约132.41亿元,同比增长约32.56%,与经鼎新归母净利润增速比拟主要受到汇率波动的影响;归母净利润约191.51亿元,同比增长约102.65%,其中包含出售联营公司部分股权以及剥离部分业务所取得的投资收益。

然则是否超预期?在AI小二中,咱们不错通过切换方针为您快速会诊。




最终论断:抽象功绩预报数据来看,药明康德2025年第四季度功绩全体超预期。其中,净利润确认尤为亮眼,大幅超出阛阓预测上限,是超预期的中枢启动;营业收入和扣非净利润则基本相宜或略高于阛阓预期。
本日在买卖航天等热门巨量不对、指数全体回调下,功绩超预期的药明康德跳空高开逆市大涨!

近期年报线路岑岭期驾临,你也不错借助AI小二的“功绩果决”主题功能,快速为您关怀的个股进行功绩果决:
网页端:https://aixiaoer.go-goal.cn/
PC&App端:点击左下角“阅读原文”风险辅导:上述案例仅作参考之用,不手脚任何投资方案能够投资冷落,据此操作,风险自得。
]article_adlist-->
海量资讯、精确解读,尽在新浪财经APP

备案号: